HOT

  • domain name
  • WeChat Mini Program
  • SERVER
  • CDN
  • voice

WELCOME TO SIE

超越·本应如此

成为最佳企业信息解决方案提供商

忘记密码

提交

会员注册

已有账号

我已同意并同意《广州赛意信息科技股份有限公司注册协议和隐私政策》

注册
PRODUCTCENTER

Product Introduction

1-1.jpg

Data-driven, realize the lean asset management, and continuously improve the asset efficiency


Build the asset full life cycle digital management platform (SEDO), improve the utilization rate and integrity rate of assets, reduce maintenance costs, reduce spare parts and materials, inventory backlog and procurement costs, extend the service life of assets, and improve the return on investment

1-2.jpg


Positioning and value proposition

SEDO-2.jpg

Pain point analysis

3.jpg

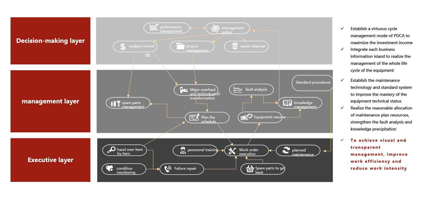
Functional map

SEDO-4.jpg

Features and advantages

SEDO-5.jpg

Business application value

With equipment life cycle management as the main line, help enterprises to rationalize resource allocation and provide decision analysis ability, so as to improve enterprise productivity, ensure security, reduce operating costs, and improve the return on investment (ROI) of enterprise assets.

6.jpg

Customer case

7.jpg

Get more

Fill out ·the appointment demo

Description of Requirement
Submit
Top